关于印发《政府采购促进中小企业发展管理办法》的通知

兵团政府采购网 2020-10-01 10:18:47

关于印发《政府采购促进中小企业发展管理办法》的通知

财库〔202046

各中央预算单位办公厅(室),各省、自治区、直辖市、计划单列市财政厅(局)、工业和信息化主管部门,新疆生产建设兵团财政局、工业和信息化主管部门:

为贯彻落实《关于促进中小企业健康发展的指导意见》,发挥政府采购政策功能,促进中小企业发展,根据《中华人民共和国政府采购法》、《中华人民共和国中小企业促进法》等法律法规,财政部、工业和信息化部制定了《政府采购促进中小企业发展管理办法》。现印发给你们,请遵照执行。

附件:政府采购促进中小企业发展管理办法

 

财政部

工业和信息化部

2020年12月18日

 

政府采购促进中小企业发展管理办法

第一条 为了发挥政府采购的政策功能,促进中小企业健康发展,根据《中华人民共和国政府采购法》、《中华人民共和国中小企业促进法》等有关法律法规,制定本办法。

第二条 本办法所称中小企业,是指在中华人民共和国境内依法设立,依据国务院批准的中小企业划分标准确定的中型企业、小型企业和微型企业,但与大企业的负责人为同一人,或者与大企业存在直接控股、管理关系的除外。

符合中小企业划分标准的个体工商户,在政府采购活动中视同中小企业。

第三条 采购人在政府采购活动中应当通过加强采购需求管理,落实预留采购份额、价格评审优惠、优先采购等措施,提高中小企业在政府采购中的份额,支持中小企业发展。

第四条 在政府采购活动中,供应商提供的货物、工程或者服务符合下列情形的,享受本办法规定的中小企业扶持政策:

(一)在货物采购项目中,货物由中小企业制造,即货物由中小企业生产且使用该中小企业商号或者注册商标;

(二)在工程采购项目中,工程由中小企业承建,即工程施工单位为中小企业;

(三)在服务采购项目中,服务由中小企业承接,即提供服务的人员为中小企业依照《中华人民共和国劳动合同法》订立劳动合同的从业人员。

在货物采购项目中,供应商提供的货物既有中小企业制造货物,也有大型企业制造货物的,不享受本办法规定的中小企业扶持政策。

以联合体形式参加政府采购活动,联合体各方均为中小企业的,联合体视同中小企业。其中,联合体各方均为小微企业的,联合体视同小微企业。

第五条 采购人在政府采购活动中应当合理确定采购项目的采购需求,不得以企业注册资本、资产总额、营业收入、从业人员、利润、纳税额等规模条件和财务指标作为供应商的资格要求或者评审因素,不得在企业股权结构、经营年限等方面对中小企业实行差别待遇或者歧视待遇。

第六条 主管预算单位应当组织评估本部门及所属单位政府采购项目,统筹制定面向中小企业预留采购份额的具体方案,对适宜由中小企业提供的采购项目和采购包,预留采购份额专门面向中小企业采购,并在政府采购预算中单独列示。

符合下列情形之一的,可不专门面向中小企业预留采购份额:

(一)法律法规和国家有关政策明确规定优先或者应当面向事业单位、社会组织等非企业主体采购的;

(二)因确需使用不可替代的专利、专有技术,基础设施限制,或者提供特定公共服务等原因,只能从中小企业之外的供应商处采购的;

(三)按照本办法规定预留采购份额无法确保充分供应、充分竞争,或者存在可能影响政府采购目标实现的情形;

(四)框架协议采购项目;

(五)省级以上人民政府财政部门规定的其他情形。

除上述情形外,其他均为适宜由中小企业提供的情形。

第七条 采购限额标准以上,200万元以下的货物和服务采购项目、400万元以下的工程采购项目,适宜由中小企业提供的,采购人应当专门面向中小企业采购。

第八条 超过200万元的货物和服务采购项目、超过400万元的工程采购项目中适宜由中小企业提供的,预留该部分采购项目预算总额的30%以上专门面向中小企业采购,其中预留给小微企业的比例不低于60%。预留份额通过下列措施进行:

(一)将采购项目整体或者设置采购包专门面向中小企业采购;

(二)要求供应商以联合体形式参加采购活动,且联合体中中小企业承担的部分达到一定比例;

(三)要求获得采购合同的供应商将采购项目中的一定比例分包给一家或者多家中小企业。

组成联合体或者接受分包合同的中小企业与联合体内其他企业、分包企业之间不得存在直接控股、管理关系。

第九条 对于经主管预算单位统筹后未预留份额专门面向中小企业采购的采购项目,以及预留份额项目中的非预留部分采购包,采购人、采购代理机构应当对符合本办法规定的小微企业报价给予6%—10%(工程项目为3%—5%)的扣除,用扣除后的价格参加评审。适用招标投标法的政府采购工程建设项目,采用综合评估法但未采用低价优先法计算价格分的,评标时应当在采用原报价进行评分的基础上增加其价格得分的3%—5%作为其价格分。

接受大中型企业与小微企业组成联合体或者允许大中型企业向一家或者多家小微企业分包的采购项目,对于联合协议或者分包意向协议约定小微企业的合同份额占到合同总金额30%以上的,采购人、采购代理机构应当对联合体或者大中型企业的报价给予2%-3%(工程项目为1%—2%)的扣除,用扣除后的价格参加评审。适用招标投标法的政府采购工程建设项目,采用综合评估法但未采用低价优先法计算价格分的,评标时应当在采用原报价进行评分的基础上增加其价格得分的1%—2%作为其价格分。组成联合体或者接受分包的小微企业与联合体内其他企业、分包企业之间存在直接控股、管理关系的,不享受价格扣除优惠政策。

价格扣除比例或者价格分加分比例对小型企业和微型企业同等对待,不作区分。具体采购项目的价格扣除比例或者价格分加分比例,由采购人根据采购标的相关行业平均利润率、市场竞争状况等,在本办法规定的幅度内确定。

第十条 采购人应当严格按照本办法规定和主管预算单位制定的预留采购份额具体方案开展采购活动。预留份额的采购项目或者采购包,通过发布公告方式邀请供应商后,符合资格条件的中小企业数量不足3家的,应当中止采购活动,视同未预留份额的采购项目或者采购包,按照本办法第九条有关规定重新组织采购活动。

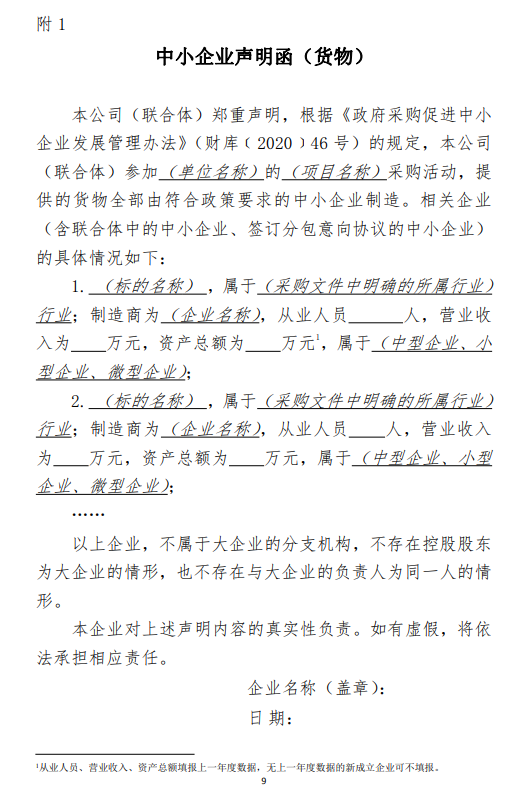
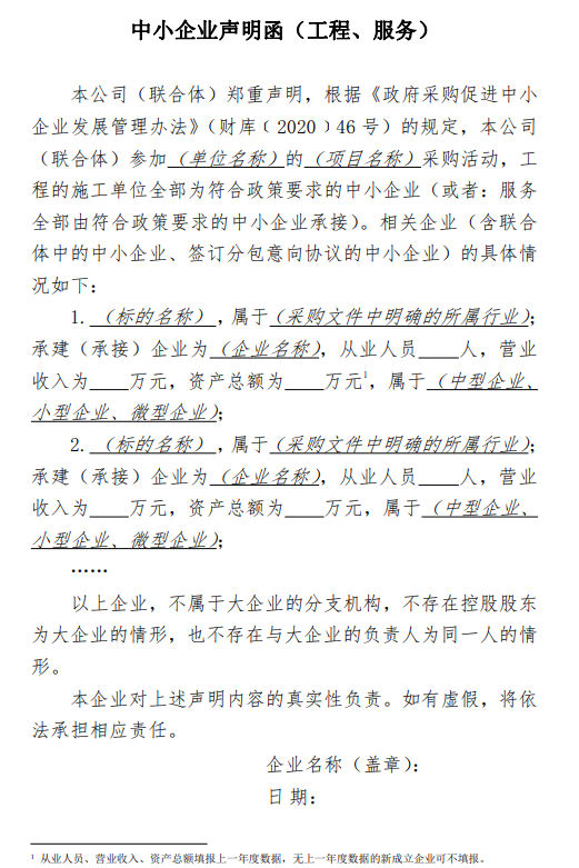
第十一条 中小企业参加政府采购活动,应当出具本办法规定的《中小企业声明函》(附1),否则不得享受相关中小企业扶持政策。任何单位和个人不得要求供应商提供《中小企业声明函》之外的中小企业身份证明文件。

第十二条 采购项目涉及中小企业采购的,采购文件应当明确以下内容:

(一)预留份额的采购项目或者采购包,明确该项目或相关采购包专门面向中小企业采购,以及相关标的及预算金额;

(二)要求以联合体形式参加或者合同分包的,明确联合协议或者分包意向协议中中小企业合同金额应当达到的比例,并作为供应商资格条件;

(三)非预留份额的采购项目或者采购包,明确有关价格扣除比例或者价格分加分比例;

(四)规定依据本办法规定享受扶持政策获得政府采购合同的,小微企业不得将合同分包给大中型企业,中型企业不得将合同分包给大型企业;

(五)采购人认为具备相关条件的,明确对中小企业在资金支付期限、预付款比例等方面的优惠措施;

(六)明确采购标的对应的中小企业划分标准所属行业;

(七)法律法规和省级以上人民政府财政部门规定的其他事项。

第十三条 中标、成交供应商享受本办法规定的中小企业扶持政策的,采购人、采购代理机构应当随中标、成交结果公开中标、成交供应商的《中小企业声明函》。

适用招标投标法的政府采购工程建设项目,应当在公示中标候选人时公开中标候选人的《中小企业声明函》。

第十四 条对于通过预留采购项目、预留专门采购包、要求以联合体形式参加或者合同分包等措施签订的采购合同,应当明确标注本合同为中小企业预留合同。其中,要求以联合体形式参加采购活动或者合同分包的,应当将联合协议或者分包意向协议作为采购合同的组成部分。

第十五条 鼓励各地区、各部门在采购活动中允许中小企业引入信用担保手段,为中小企业在投标(响应)保证、履约保证等方面提供专业化服务。鼓励中小企业依法合规通过政府采购合同融资。

第十六条 政府采购监督检查、投诉处理及政府采购行政处罚中对中小企业的认定,由货物制造商或者工程、服务供应商注册登记所在地的县级以上人民政府中小企业主管部门负责。

中小企业主管部门应当在收到财政部门或者有关招标投标行政监督部门关于协助开展中小企业认定函后10个工作日内做出书面答复。

第十七条 各地区、各部门应当对涉及中小企业采购的预算项目实施全过程绩效管理,合理设置绩效目标和指标,落实扶持中小企业有关政策要求,定期开展绩效监控和评价,强化绩效评价结果应用。

第十八条 主管预算单位应当自2022年起向同级财政部门报告本部门上一年度面向中小企业预留份额和采购的具体情况,并在中国政府采购网公开预留项目执行情况(附2)。未达到本办法规定的预留份额比例的,应当作出说明。

第十九条 采购人未按本办法规定为中小企业预留采购份额,采购人、采购代理机构未按照本办法规定要求实施价格扣除或者价格分加分的,属于未按照规定执行政府采购政策,依照《中华人民共和国政府采购法》等国家有关规定追究法律责任。

第二十条 供应商按照本办法规定提供声明函内容不实的,属于提供虚假材料谋取中标、成交,依照《中华人民共和国政府采购法》等国家有关规定追究相应责任。

适用招标投标法的政府采购工程建设项目,投标人按照本办法规定提供声明函内容不实的,属于弄虚作假骗取中标,依照《中华人民共和国招标投标法》等国家有关规定追究相应责任。

第二十一条 财政部门、中小企业主管部门及其工作人员在履行职责中违反本办法规定及存在其他滥用职权、玩忽职守、徇私舞弊等违法违纪行为的,依照《中华人民共和国政府采购法》、《中华人民共和国公务员法》、《中华人民共和国监察法》、《中华人民共和国政府采购法实施条例》等国家有关规定追究相应责任;涉嫌犯罪的,依法移送有关国家机关处理。

第二十二条 对外援助项目、国家相关资格或者资质管理制度另有规定的项目,不适用本办法。

第二十三条 关于视同中小企业的其他主体的政府采购扶持政策,由财政部会同有关部门另行规定。

第二十四条 省级财政部门可以会同中小企业主管部门根据本办法的规定制定具体实施办法。

第二十五条 本办法自2021年1月1日起施行。《财政部工业和信息化部关于印发〈政府采购促进中小企业发展暂行办法〉的通知》(财库﹝2011﹞181号)同时废止。

附:

1.中小企业声明函

2.面向中小企业预留项目执行情况公告

货物.png

工程服务.png

执行情况.png

 


广告
意见反馈
反馈类型:
问题描述:
0/500
联系方式:
0/30
提交